“2025年浙江省生态环境十大科技创新”名单公布
来源:环保设备网
时间:2025-12-05 10:04:54
热度:7
2025年12月05日关于“2025年浙江省生态环境十大科技创新”名单公布的最新消息:关于公布“2025年浙江省生态环境十大科技创新”名单的通知各有关单位:为为进一步反映我省生态环境领域科技发展前沿,深入践行绿色发展理念,高水平建设新时代美丽
关于公布“2025年浙江省生态环境十大科技创新”名单的通知
各有关单位:
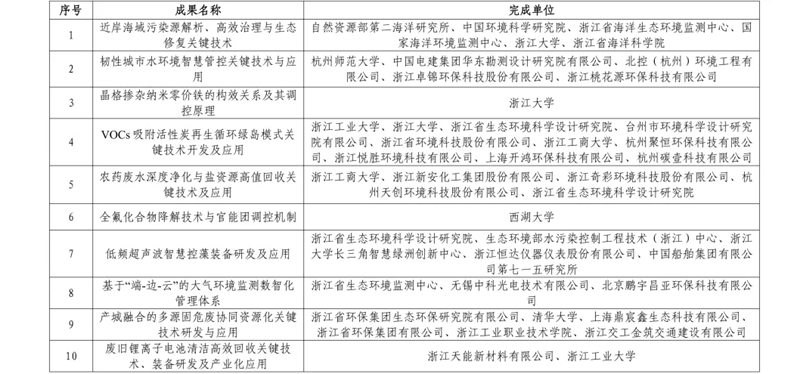
为为进一步反映我省生态环境领域科技发展前沿,深入践行绿色发展理念,高水平建设新时代美丽浙江,浙江省环境科学学会开展了“2025年浙江省生态环境十大科技创新”推荐、遴选工作,经形式审查、专家评审及网上公示,现将“2025年浙江省生态环境十大科技创新”名单予以公布(详见附件)。
附件:“2025年浙江省生态环境十大科技创新”名单
浙江省环境科学学会2025年12月2日“2025年浙江省生态环境十大科技创新”名单

-
中央第二生态环境保护督察组向天津市交办第十三批群众信访举报件情况2025-12-05
-
生态环境部部长黄润秋视频会见欧盟委员会环境、水资源韧性和竞争力循环经济委员罗斯瓦尔2025-12-05
-
国家生态环境科技成果转化综合服务平台拟入库技术清单(第十批)公示2025-12-05
-
国家生态环境标准《大气挥发性有机物高值区卫星遥感识别技术指南(征求意见稿)》公开征求意见2025-12-05
-
昌吉州生态环境局扎实推进“十五五”生态环境保护规划编制工作2025-10-29
-
生态环境法典污染防治编(草案二次审议稿)征求意见2025-10-29
-
生态环境法典法律责任和附则编(草案二次审议稿)征求意见2025-10-29
-
生态环境部:10月例行新闻发布会最新情况通报2025-10-29
-
生态环境部发布《中国应对气候变化的政策与行动2025年度报告》2025-10-29
-
青海省公布并集中整治一批生态环境保护督察典型案例2025-10-28
-
廖良辉已任湖南省生态环境厅党组书记2025-10-28
-
滁州市明光市全方位提升生态环境治理水平2025-10-28
-
和田地区2025年生态环境保护成效显著 蓝天碧水净土保卫战持续推进2025-10-27
-
生态环境部宣传教育中心2025年度面向社会公开招聘工作人员!2025-10-27
-
“兆瓦超充重卡车型将超百款”入选2026年中国汽车十大技术趋势2025-10-27